365英国上市公司(中国·VIP集团)官方网站|Global Platform
主席信箱
|
联系我们
|
返回主站
网站首页
部门概况
工会简介
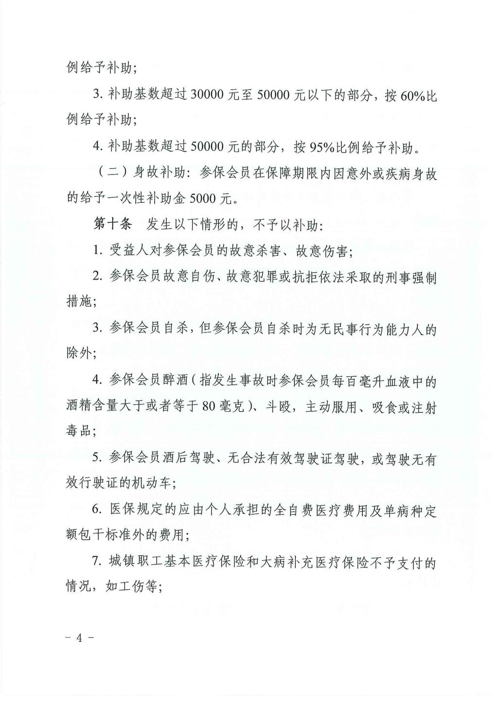
人员组成
职能职责
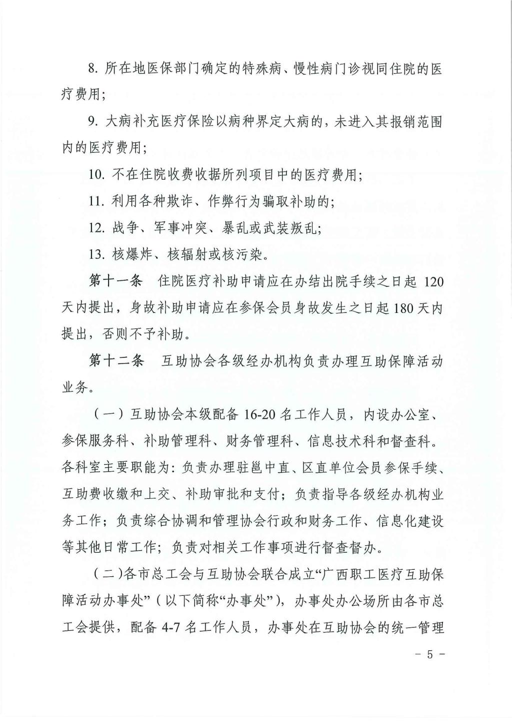
英国正版365官方网站
法律法规
工会规章制度
民主管理
教代会工作委员会委员名单、职责
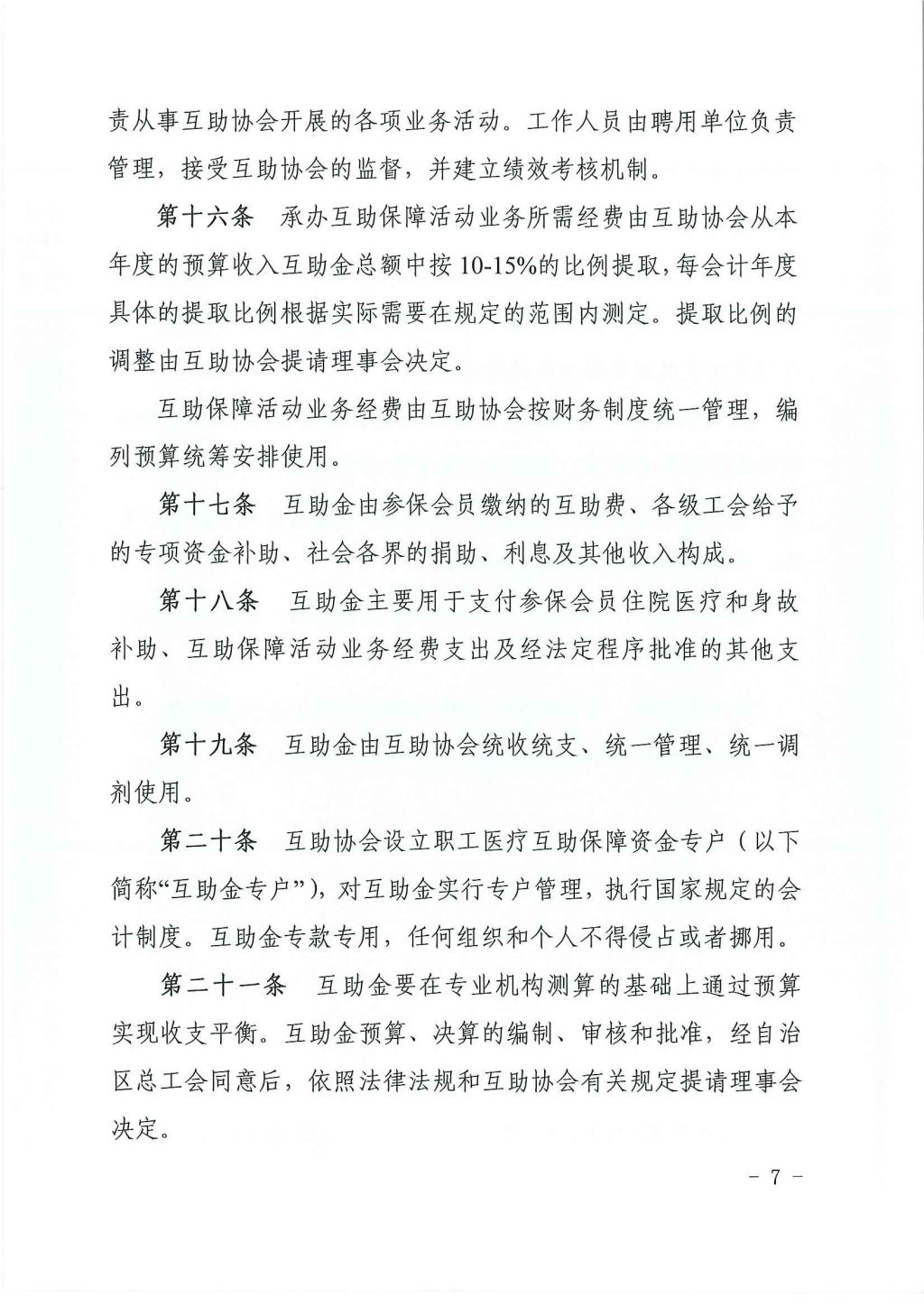
教代会制度
教代会
新闻快讯
文体频道
主题教育
医疗互助
计生工作
通知公告
英国正版365官方网站
办事指南
婚育知识
下载专区
医疗互助
您现在的位置:
网站首页
>
医疗互助
> 正文
自治区总工会关于印发《广西职工医疗互助保障试行办法》的通知
2021年09月16日 点击:[]
文章来源:
作者:
发布时间:2021年09月16日
点击数:次
字号:
小
大
附件【
2.自治区总工会关于印发《广西职工医疗互助保障试行办法》的通知桂工发[2020]21号.pdf
】已下载
次
更多
[打印文章]
[添加收藏]
上一篇:
自治区总工会关于印发《广西职工医疗互助保障计划试行办法(2023版)》的通知
[09-16]
下一篇:
广西职工互助保障系统职工客户端-操作手册
[09-16]
医疗互助
热门排行
广西职工互助保障系统职工客户端-2024版...
广西职工保障互助协会关于优化2025年广...
广西职工保障互助会关于进一步深化职工...
互助会关于印发《广西职工医疗互助保障...
职工互助与自费互助宝
自治区总工会关于印发《广西职工医疗互...
自治区总工会关于印发《广西职工医疗互...
广西职工互助保障系统职工客户端-操作手册
自治区总工会办公室关于修订印发《广西...
英国上市公司365关于印发教职工重大疾病医...