365英国上市公司(中国·VIP集团)官方网站|Global Platform
主席信箱
|
联系我们
|
返回主站
网站首页
部门概况
工会简介
人员组成
职能职责
英国正版365官方网站
法律法规
工会规章制度
民主管理
教代会工作委员会委员名单、职责
教代会制度
教代会
新闻快讯
文体频道
主题教育
医疗互助
计生工作
通知公告
英国正版365官方网站
办事指南
婚育知识
下载专区
通知公告
您现在的位置:
网站首页
>
通知公告
> 正文
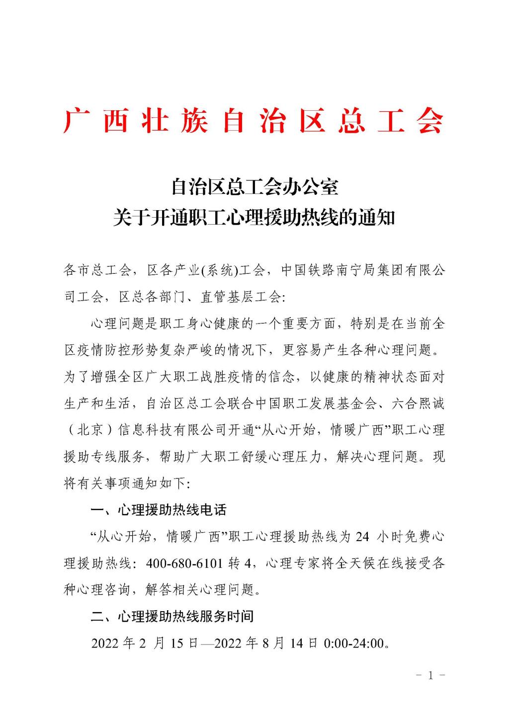
自治区总工会办公室关于开通职工心理援助热线的通知
2022年05月10日 点击:[]
文章来源:
作者:
发布时间:2022年05月10日
点击数:次
字号:
小
大
更多
[打印文章]
[添加收藏]
上一篇:
自治区总工会关于印发《广西职工医疗互助保障计划试行办法(2023版)》的通知
[05-10]
下一篇:
自治区总工会关于学习宣传贯彻习近平总书记致首届大国工匠创新交流大会贺信精神的通知
[05-10]
通知公告
热门排行
关于英国上市公司365一线教职工参加2025年区直驻邕...
广西壮族自治区发展和改革委员会关于广...
关于英国上市公司365一线教职工参加2024年区直驻邕...
关于英国上市公司365一线教职工参加2024年区直驻邕...
英国上市公司365教职工文体协会管理办法(...
关于组织参加“走进新重庆 领略新胜景”...
关于英国上市公司365一线教职工参加2023年区直驻邕...
关于2023年区直驻邕高校高技能人才疗休...
转发自治区总工会办公室关于认真学习宣...
关于延期举办区直驻邕高校工会干部培训...