365英国上市公司(中国·VIP集团)官方网站|Global Platform
主席信箱
|
联系我们
|
返回主站
网站首页
部门概况
工会简介
人员组成
职能职责
英国正版365官方网站
法律法规
工会规章制度
民主管理
教代会工作委员会委员名单、职责
教代会制度
教代会
新闻快讯
文体频道
主题教育
医疗互助
计生工作
通知公告
英国正版365官方网站
办事指南
婚育知识
下载专区
通知公告
您现在的位置:
网站首页
>
通知公告
> 正文
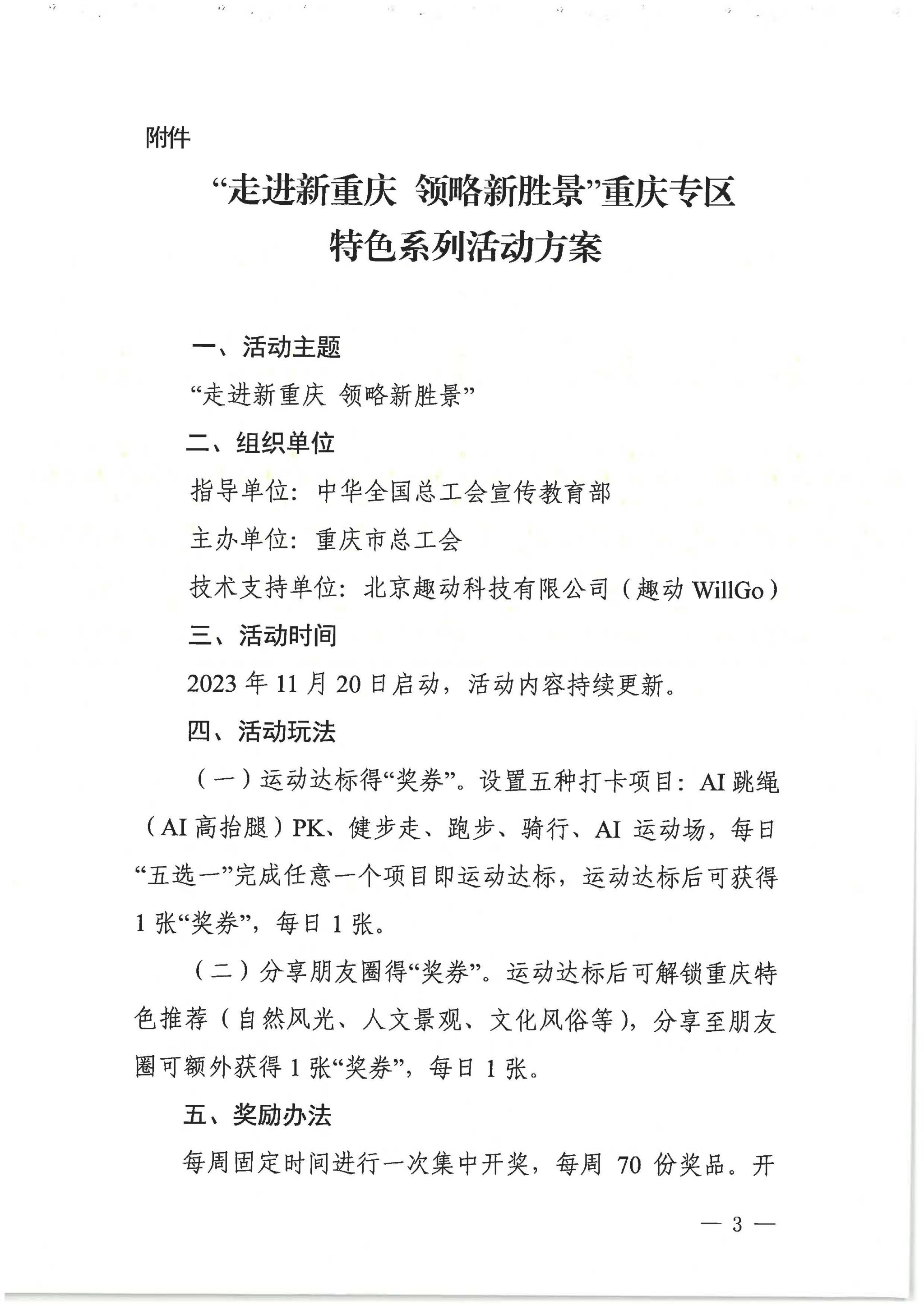
关于组织参加“走进新重庆 领略新胜景”重庆专区特色系列活动的通知
2023年12月13日 点击:[]
文章来源:
作者:
发布时间:2023年12月13日
点击数:次
字号:
小
大
更多
[打印文章]
[添加收藏]
上一篇:
英国上市公司365教职工文体协会管理办法(暂行)
[12-13]
下一篇:
关于英国上市公司365一线教职工参加2023年区直驻邕高校(自治区级疗休养基地)疗休养活动人员名单的公示
[12-13]
通知公告
热门排行
关于英国上市公司365一线教职工参加2025年区直驻邕...
广西壮族自治区发展和改革委员会关于广...
关于英国上市公司365一线教职工参加2024年区直驻邕...
关于英国上市公司365一线教职工参加2024年区直驻邕...
英国上市公司365教职工文体协会管理办法(...
关于组织参加“走进新重庆 领略新胜景”...
关于英国上市公司365一线教职工参加2023年区直驻邕...
关于2023年区直驻邕高校高技能人才疗休...
转发自治区总工会办公室关于认真学习宣...
关于延期举办区直驻邕高校工会干部培训...